PG(平台电子)中国-官方网站

新闻中心-PG电子集团
中国睡眠监测设备行业现状趋势与前景战略规划研究报告2026-2031年

     图表1:《国民经济行业分类(GB/T 4754-2025年)》中智能仪表物联网行业所归属

2025年中国智能制造行业研究报告

     《2025年中国智能制造行业研究报告》全面梳理了行业发展态势,展现出技术融合驱动、政策引

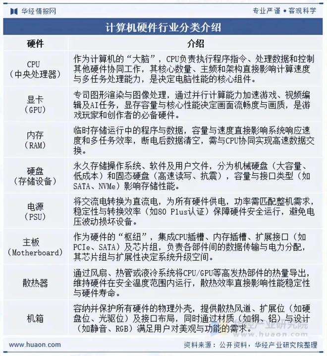
2025年中国计算机硬件行业发展现状及趋势分析计算机行业蓬勃发展带动硬件产品需求持续增长「图」

  计算机硬件是指计算机中所有物理的零件,主要包括CPU、显卡、内存、硬盘、电源、主板和散热器、机箱等。作为计算机不可或缺的重要组成部分,计算机硬件产品

2025 国内高端网站建设公司权威测评:十大品牌 TOP10 榜单重磅发布

     中国电子技术标准化研究院 2025 年《企业数字化转型网站建设白皮书》显示,89% 的行