2025年中国牙椅行业发展历程、产业链、企业竞争格局、发展现状及未来趋势研判:牙椅需求不断增加市场竞争加剧[图]
牙椅是供口腔手术及口腔疾病的检查和治疗用的设备,是牙科患者在诊断、治疗、手术等过程中的载PG电子官网体。随着经济的发展,人们口腔健康意识提升、人口结构变化和消费升级,儿童及青少年对牙齿矫正等需求也在增加等因素共同推动了口腔医疗服务需求的增长,对牙椅的需求不断增加,促使企业加大生产投入,产能产量持续增长。目前,我国已成为全球牙椅生产大国之一,产品远销世界各地。2024年,我国牙椅的产能28.5万台,产量16.71万台,需求量8.45万台,市场规模35.7亿元;预计2025年我国牙椅产能有望达到30万台,产量有望达到17.38万台,需求量有望达到9.03万台,市场规模有望达到36.19亿元。未来,我国牙科用椅行业将继续保持快速发展态势,有望在全球市场占据更加重要的地位。随着人工智能、物联网等技术的应用,牙椅行业正朝着更加智能化、个性化的方向发展。
相关企业:上海博恩登特科技有限公司、广东银狐医疗科技股份有限公司、佛山市安雅医疗科技有限公司、广州艾捷斯医疗器械有限公司、珠海西格医疗设备有限公司、西诺医疗器械集团有限公司、西诺德、KaVo、A-dec、普兰梅卡、森田
关键词:牙椅市场规模、牙椅市场集中度、牙椅行业产业链、牙椅行业政策、牙椅发展历程、牙椅市场竞争格局、牙椅行业发展趋势
牙椅(DentalChair),又称牙科治疗椅或口腔综合治疗台,是口腔诊疗过程中用于支撑患者、提供舒适体位,并集成多种牙科设备(如灯光、器械、供水/气系统等)的专业医疗设备。它是牙科诊所、医院口腔科的核心基础设施,直接影响诊疗效率和患者体验。牙椅分为常规牙椅和综合牙椅两种类型。
我国牙椅行业的发展经历了从无到有、从弱到强的过程,从最初的模仿、引进逐步走向自主创新及市场份额逐年提升的过程,共经历了起步阶段(20世纪80年代)、快速发展期(21世纪初)、技术创新期(近年来)共三个阶段。。具体如下:
牙椅是供口腔手术及口腔疾病的检查和治疗用的设备,是牙科患者在诊断、治疗、手术等过程中的载体。随着经济的发展,人们口腔健康意识提升、人口结构变化和消费升级,儿童及青少年对牙齿矫正等需求也在增加等因素共同推动了口腔医疗服务需求的增长,为牙椅产业带来了持续的市场需求。据统计,2024年,我国牙椅需求量8.45万台,较2023年增加0.48万台;市场规模为35.7亿元,较2023年增加2.18亿元。预计2025年我国牙椅需求量有望达到9.03万台,市场规模有望达到36.19亿元。
随着国内口腔医疗市场的持续扩大,对牙椅的需求不断增加,促使企业加大生产投入,产能产量持续增长。目前,我国已成为全球牙椅生产大国之一,产品远销世界各地。2024年,我国牙椅的产能从2016年的11.1万台增长至28.5万台,产量从2016年的10.39万台增长至16.71万台;预计2025年,我国牙椅的产能有望增长至30万台,产量有望增长至17.38万台。
牙椅行业上下游产业链涉及原材料供应、设备制造、医疗服务及终端消费等多个环节,产业链上游主要包括不锈钢、铝合金等金属,以及皮革、塑料等高分子材料,此外,牙椅的智能化功能离不开各种电子元器件,如电机、传感器、控制器、显示屏等。产业链中游为牙椅的研发及生产制造,国内牙椅行业内企业数量虽多,但缺乏具有绝对主导地位的企业。产业链下游主要消费市场为公立医院口腔科、民营口腔医院、口腔诊所等。
全球牙椅市场竞争格局呈现多极化与本土化并进的态势,头部企业以技术创新和品牌优势主导高端市场,新兴经济体则依托性价比和政策红利加速崛起,同时智能化等技术趋势正重塑行业规则。全球牙科椅市场长期由少数跨国企业主导,其中西诺德、KaVo、A-dec、普兰梅卡、森田等企业占据核心地位,这些企业通过持续研发投入,在智能化、舒适性、精准度等领域建立技术壁垒,头部企业还通过全球化供应链整合和高端渠道布局巩固市场地位。以中国为代表的新兴市场企业,凭借成本优势和本土化服务抢占中低端市场。
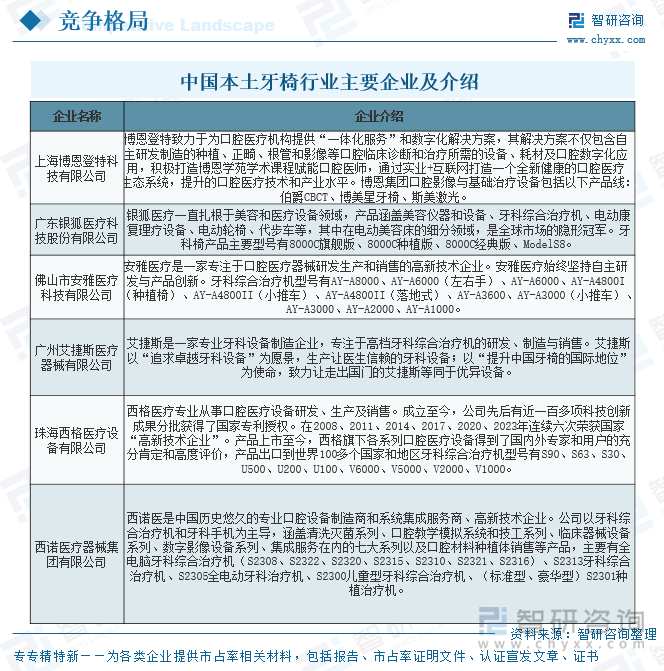
虽然我国国产牙椅在市场中占据主导地位。然而,国产牙椅生产企业数量众多且分布广泛,市场竞争较为激烈,产业集中度较低。目前,国内本土牙椅企业主要包括上海博恩登特科技有限公司、广东银狐医疗科技股份有限公司、佛山市安雅医疗科技有限公司、广州艾捷斯医疗器械有限公司、珠海西格医疗设备有限公司、西诺医疗器械集团有限公司等。
银狐医疗一直扎根于美容和医疗设备领域,产品涵盖美容仪器和设备、牙科综合治疗机、电动康复理疗设备、电动轮椅、代步车等,其中在电动美容床的细分领域,是全球市场的隐形冠军。银狐医疗的牙科椅产品主要型号有8000C旗舰版、8000C种植版、8000C经典版、ModelS8。
博恩登特致力于为口腔医疗机构提供“一体化服务”和数字化解决方案,其解决方案不仅包含自主研发制造的种植、正畸、根管和影像等口腔临床诊断和治疗所需的设备、耗材及口腔数字化应用,积极打造博恩学苑学术课程赋能口腔医师,通过实业+互联网打造一个全新健康的口腔医疗生态系统,提升的口腔医疗技术和产业水平。博恩集团(BondentGroup)旗下的博美星牙椅拥有E200基础系列、S300和S500中高端系列,具体如下:
我国人口老龄化程度的加深使得老年人口对口腔医疗服务的需求增加,进而带动牙椅的需求。同时,居民口腔健康意识的提高,促使更多人主动寻求口腔治疗和保健服务,口腔诊所和医院的数量也在不断增加,这都为牙椅市场提供了广阔的发展空间。未来,我国牙科用椅行业将继续保持快速发展态势,有望在全球市场占据更加重要的地位。随着人工智能、物联网等技术的应用,牙椅行业正朝着更加智能化、多元化、个性化等方向发展。具体发展趋势如下:
以上数据及信息可参考智研咨询()发布的《中国牙椅行业市场全景调研及前景战略研判报告》。智研咨询是中国领先产业咨询机构,提供深度产业研究报告、商业计划书、可行性研究报告及定制服务等一站式产业咨询PG电子官网服务。您可以关注【智研咨询】公众号,每天及时掌握更多行业动态。
《2025-2031年中国牙椅行业市场全景调研及前景战略研判报告》共十二章,包含2020-2024年牙椅行业各区域市场概况,牙椅行业主要优势企业分析,2025-2031年中国牙椅行业发展前景预测等内容。
智研咨询推崇信息资源共享,欢迎各大媒体和行研机构转载引用。但请遵守如下规则:
2.转载文章内容时不得进行删减或修改。图表和数据可以引用,但不能去除水印和数据来源。
智研咨询倡导尊重与保护知识产权,对有明确来源的内容注明出处。如发现本站文章存在版权、稿酬或其它问题,烦请联系我们,我们将及时与您沟通处理。联系方式:、。
2025年中国纯苯供需及贸易简析:行业正加速向规模化、集约化与全产业链协同方向转型[图]
研判2025!中国汽车安全带行业市场政策、发展现状、竞争格局及未来前景分析:行业准入门槛较高,销售收入超870亿元[图]
2025年中国电池新材料行业产业链、市场规模、代表企业经营现状分析及未来发展趋势研判:市场需求大且保持快速增长,磷酸铁锂和三元材料的竞争更加激烈[图]
研判2025!中国行星滚柱丝杠行业产业链、市场规模及重点企业分析:技术突破与市场爆发共振,高端传动领域迎来发展新纪元[图]
研判2025!中国微通道换热器行业产业链、市场规模及重点企业分析:行业市场规模持续扩大,新兴应用场景加速行业技术升级[图]
2025年4月全国饮料类商品零售类值统计分析:当期值与累计值分别为246.3亿元和1038.3亿元
2025年4月全国粮油、食品类商品零售类值统计分析:当期值与累计值分别为1798.8亿元和7979.6亿元
2025年4月全国粮油、食品、饮料、烟酒类商品零售类值统计分析:当期值与累计值分别为2481亿元和11323亿元
2025年4月全国限上单位商品零售类值统计分析:当期值与累计值分别为13762.1亿元和58884.9亿元
2025年4月全国商品零售统计分析:当期值与累计值分别为33007.1亿元和143650.8亿元
2025年4月全国限上单位餐饮收入统计分析:当期值与累计值分别为1229.5亿元和5197.3亿元
2025年4月全国餐饮收入统计分析:当期值与累计值分别为4167亿元和18194.4亿元
2025年4月全国乡村社会消费品零售总额统计分析:当期值与累计值分别为4797.8亿元和21411.7亿元




