2025年中国计算机硬件行业发展现状及趋势分析计算机行业蓬勃发展带动硬件产品需求持续增长「图」
计算机硬件是指计算机中所有物理的零件,主要包括CPU、显卡、内存、硬盘、电源、主板和散热器、机箱等。作为计算机不可或缺的重要组成部分,计算机硬件产品发展与计算机市场发展密不可分。自世界第一台通用计算机“ENIAC”于1946年问世以来,计算机硬件行业便随之出现。
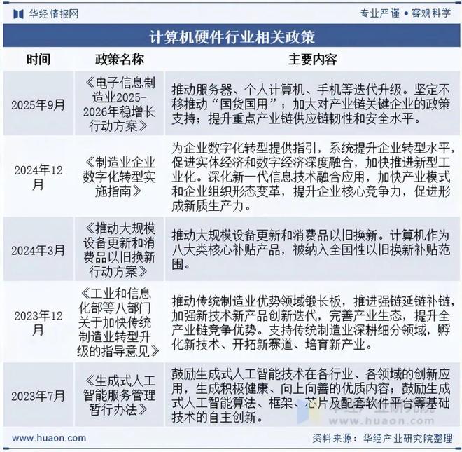
国家大力支持计算机硬件行业发展的一系列产业政策,从技术研发、标准制定到基础设施建设、应用推广及产业生态构建等多方面,为计算机硬件行业创造了良好的政策环境和市场机遇。国家相关法律法规和政策的规范、引导以及鼓励扶持是行业发展的重要驱动因素。在这一政策框架下,计算机产业正迎来关键发展窗口期,各级政府通过政策鼓励、专项资金支持等多元化手段,构建起有利于企业成长的制度保障。随着5G、人工智能、大数据中心、云计算、物联网等新技术日渐完善,新一轮的技术革命正在深度影响我国经济,新技术不仅加速了技术迭代和产品更新,计算机与日常生活、交通出行、娱乐文旅、教育培训、医疗健康等各领域的融合更加深入,显著扩大了行业PG电子官网市场空间。
在国内政策发布助力发展的大环境下,2024年,我国电子竞技市场规模为1429亿元,相比2016年505亿元,实现大幅上涨。根据《2024年中国电子竞技产业报告》显示,2024年,我国电子竞技用户规模达4.9亿人,同比增长0.42%。我国电竞用户规模近年来也有所增长,未来市场规模有望继续攀升。计算机平台作为目前的主流游戏平台之一,在该平台上发布的游戏通常能达到更高的画质等级和更高的帧率级别,对相关设备的性能需求也相对较高。
计算机硬件行业产业链上游涵盖原材料与核心零部件供应,包括半导体材料、电子元件、芯片设计及晶圆制造。中游聚焦整机组装与系统集成,涉及主板生产、机箱制造、电源模块装配及最终产品组装。下游则包含产品销售、渠道分销、售后服务及终端应用。各环节紧密协作,形成从原料到应用的完整生态链,技术迭代与市场需求共同驱动产业链发展。
目前,计算机市场包括了台式电脑、笔记本电脑、一体机电脑及服务器等多个市场,这些市场经过数十年发展已日趋成熟,形成了稳定的用户群体和庞大的市场规模。在IBM、英特尔、微软、苹果等巨头的推动作用下,计算机产业迎来了爆发式的增长。随着互联网的逐渐普及,计算机市场在全球范围内渗透率逐步提升。据统计2024年全球计算机出货量约为2.63亿台。
近年来,随着人工智能、大数据、云计算及物联网等信息技术的出现和应用不断深入,计算机硬件行业迎来了蓬勃发展的时期。2015年至2024年间,计算机硬件行业整体呈现上升的趋势。计算机硬件销售额从2015年的117.38亿元增长至2024年的330.62亿元,累计增长181.66%,年均复合增长率(CAGR)12.19%。虽然受到全球经济下行的影响,2023年计算机硬件销售额有所下滑,但总体还是保持较高的水平。
相关报告:华经产业研究院发布的《2026-2032年中国计算机硬件行业发展前景展望及投资战略研究报告》
计算机硬件行业具有悠久的历史,经过近代高速的发展,计算机硬件行业竞争较为激烈,产品更新迭代较快。计算机行业内存在以台企为代表的龙头企业与品牌,但由于人力成本原因逐渐竞争乏力,大陆珠三角与长三角的各类制造公司正在快速抢占其市场份额。然而大陆计算机硬件制造工厂往往呈现小作坊低质量的特点,缺乏规模效应与研发动力,满足于同质化产品与低价代工。因此,具有资产规模与自主研发能力的公司会在未来的行业竞争中脱颖而出。目前,我国计算机硬件行业企业数量众多,但多数为小微企业,大中型企业数量占比较低。
深圳雷柏科技股份有限公司主要是从事于消费电子产品自主研发、设计及自有品牌的全球化运营。作为为全球用户提供智能硬件产品服务的品牌商,公司以计算机外设领域为核心深耕方向,同时积极拓展智能音频、电教会议、移动周边等细分市场。产品矩阵覆盖游戏电竞、商务办公、个人生产力提升等多元模块,旨在通过创新硬件解决方案满足不同用户的需求,2025年上半年雷柏科技营收2.08亿元。
数据作为新型生产要素,其乘数效应在过去五年加快释放,持续赋能千行百业。“十四五”时期,各行业依托数字技术、基础设施不断提升行业智能化水平。5G技术、物联网、大数据、区块链等新一代信息技术在各行业领域得到更加广泛的应用。数字经济推动计算机行业进入新一轮增长周期。2025年政府工作报告强调加快数字产业化与产业数字化,为行业提供政策支持与发展空间。云计算、人工智能、物联网等技术的应用需求激增,带动智慧农业、工业互联网、智慧城市等新兴领域发展。计算机技术深度融入各行业。制造业数字化转型需求旺盛,工业互联网平台建设加速;服务业通过智能客服、在线支付等技术提升效率;农业领域应用拓展至农产品追溯、农产品质量安全保障等场景,促进城乡基础设施智能化。数字经济将给计算机硬件行业蓬勃发展提供新的发展机会。
与传统信息技术产业相比,信创产业更加强调生态体系的打造。从根本上说,信创整体解决方案就是通过打造以CPU和操作系统为重点的国产化生态体系,系统性保证整个国产化信息技术体系可生产、可用、可控和安全。为打破行业壁垒,实现相互赋能,通过充分发挥产、学、研、用、资、创等各方面资源,国内各大厂商加入到产业链生态的搭建中来,形成信创生态全链条。信创基础消费潜力较大,在国家信息安全驱动的需求下,信创产品及解决方案应用将在各行各业的渗透持续加深,行业规模持续增长。随着未来信创行业规模的进一步提升,国产化台式机的需求量将进一步扩大,从而带动计算机硬件产品需求量快速增长。
新兴技术的发展正掀起一场硬件革新的风暴。这股动力源于两个层面:一是技术本身作为算力需求者,对计算机硬件产生的直接刚性需求;二是技术赋能后,催生新产品、新场景、新基础设施所带来的间接拉动效应。从云端的数据中心到边缘的智能传感器,从专业的AI服务器到每个人的AI手机,计算机硬件市场的每一个环节都在这次技术浪潮中焕发新的生机。因此,技术革新给计算机硬件行业注入新的活力,整个产业链将持续受益于这场由创新驱动的增长浪潮。
近年来,为提升游戏玩家的使用体验,计算机厂商通过调整自身结构,通过各种新奇造型及新颖的灯光设计、高性能且更加稳定的电源、手感更好的鼠标键、改良风道以提升散热能力等来吸引玩家。在电竞行业快速发展、用户数量攀升的情况下,电竞行业快速发展将会给计算机硬件行业带来广阔的增长空间。
华经产业研究院通过对中国计算机硬件行业海量数据的搜集、整理、加工,全面剖析行业总体市场容量、竞争格局、市场供需现状及行业典型企业的产销运营分析,并根据行业发展轨迹及影响因素,对行业未来的发展趋势进行预测。帮助企业了解行业当前发展动向,把握市场机会,做出正确投资决策。更多详细内容,请关注华经产业研究院出版的《2026-2032年中国计算机硬件行业发展前景展望及投资战略研究报告》。
华经情报网隶属于华经产业研究院,专注大中华区产业经济情报及研究,目前主要提供的产品和服务包括传统及新兴行业研究、商业计划书、可行性研究、市场调研、专题报告、定制报告、工业园区大数据、产业链地图等。涵盖文化体育、物流旅游、健康养老、生物医药、能源化工、装备制造、汽车电子、农林牧渔等领域,还深入研究智慧城市、智慧生活、智慧制造、新能源、新材料、新消费、新金融、人工智能、“互联网+”等新兴领域。
特别声明:以上内容(如有图片或视频亦包括在内)为自媒体平台“网易号”用户上传并发布,本平台仅提供信息存储服务。
“白富美”竟是老赖!假冒富豪妻子骗贷1690余万元,涉六罪一审获刑十七年
宋庆龄不愿与孙中山合葬,直言缘由:“这个人陪了我 53年,我早就答应过,要和她葬在一起。”
贵州一小区自来水变蓝8个月,拆卸的管道内发现油漆状物质,20多人检出身体异常,官方回应
乌克兰前线士兵曝照:遭炮弹弹片击穿的 MacBook Air 仍能开机工作




